一、课程建设
(1)国家级一流本科课程
大学物理Ⅱ(线下一流课程):朱春花、陈恒雷、刘静、王静、马东亮

(2)自治区级一流本科课程
大学物理(线下一流课程):朱春花、陈恒雷、刘静、王静、马东亮
光学(线上线下混合式课程):王淑英、李鹏、吕长武、高敏、于淑国
大学物理实验Ⅱ(线上线下混合式课程):陈凤娟、姜轶、李蕊、卡马勒·托克达尔汗、王青
大学物理(自治区课程思政示范课程):朱春花、陈恒雷、李鹏、刘静、王静、马东亮、阿里根·吐尔艾合买提、吴钊峰
(3)校级课程思政示范课、智慧课程、“人工智能+”课程

新疆大学2022年课程思政示范课建设项目立项名单

新疆大学2024年AI智慧教学课程立项名单


新疆大学2025年智慧课程建设项目立项名单


新疆大学 2025 年“人工智能+”课程建设项目立项名单
二、教材建设
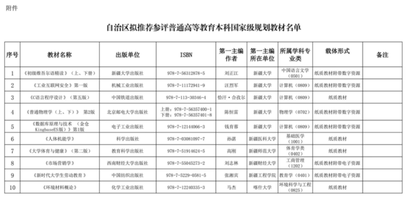
近年来,学院教材建设工作成效显著。《普通物理学(上册)》《普通物理学(下册)》由北京理工大学出版社出版发行,《普通物理学(上册)》《普通物理学(下册)》被学校及自治区推荐申报第一批“十四五”国家级规划教材;《普通物理学(第2版)(上)》《普通物理学(第2版)(下)》由北京邮电大学出版社出版发行,《普通物理学(第2版)(上)》《普通物理学(第2版)(下)》被学校及自治区推荐申报全国第二届优秀教材建设奖、第2批“十四五”国家级规划教材;《大学物理实验》由北京大学出版社出版发行;《物理综合》由电子工业出版社出版发行。






